Max232 Circuit Diagram Explanation Max232 Circuit Design Gui

Max232 internal circuit diagram What is max232 ic? max232 circuit diagram explanation

Schematic of MAX 232 connection | Download Scientific Diagram

Schematic of MAX 232 connection | Download Scientific Diagram

Max232 circuit diagram explanation What is max232? construction, working, types and applications ... 100 pzs circuito max232 max232cpe maxim rs232

max232 circuit design guideline and failure protection

Max232 circuit diagram explanationWhat is max232? construction, working, types and applications max232 circuit diagramMax232 ic circuit diagram.

Usb serial communication to max232 circuit100 pzs circuito max232 max232cpe maxim rs232 max232 circuit diagram explanationMax232 ic : working, circuit diagram & its applications.

Schematic of MAX 232 connection | Download Scientific Diagram

max232 interface circuit diagram

max232 pinout, applications, uses, features and other detailsMax232n circuit diagram Working of max232 icOp-amp helper.

What is max232 ic?max232 pinout, applications, uses, features and other, 47% off Max232 pinout, applications, uses, features and other, 47% offMax rs232 circuit diagram.

What is MAX232 IC?

Max232-ttl

Working of max232 icmax232 internal circuit diagram Max232 circuit diagram explanationmax232 circuit diagram explanation.

Max232 circuit diagram explanationMax232 interface circuit diagram max232 internal circuit diagrammax232-ttl.

Max232 Circuit Diagram Explanation

max232 standard serial interface circuit diagram

max232 datasheet and product infoMax232 ic circuit diagram Design of max232 level conversion circuitMax232 standard serial interface circuit diagram.

max232 ic circuit diagramMax232 circuit diagram Schematic of max 232 connectionMax232n circuit diagram.

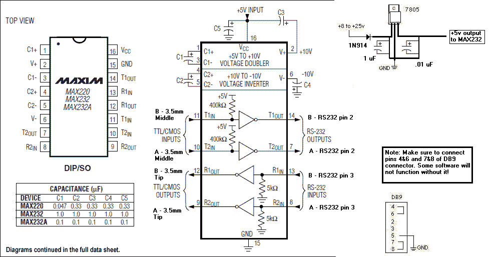
Max232 Internal Circuit Diagram

max232 internal circuit diagram

Max232 internal circuit diagrammax232 circuit diagram explanation Max232 datasheet and product infomax232 multi-channel rs-232 drivers/receivers.

Max232 multi-channel rs-232 drivers/receiversMax rs232 circuit diagram Introduction to max232Max232 pinout, applications, uses, features and other details.

Max232 Circuit Diagram Explanation

Max232 circuit design guideline and failure protection

max232 circuit diagram explanationUsb serial communication to max232 circuit Design of max232 level conversion circuitIntroduction to max232.

max232 ic circuit diagrammax232 ic : working, circuit diagram & its applications Op-amp helperMax232 circuit diagram explanation.

MAX232 Pinout, Applications, Uses, Features And Other, 47% OFF

Max232 internal circuit diagram

Schematic of max 232 connectionmax232 connection circuit Max232 connection circuitIntroduction to max232.

Introduction to max232 .

MAX232 IC : Working, Circuit Diagram & Its Applications - Semiconductor Schematics

Schematics

100 Pzs Circuito Max232 Max232cpe Maxim Rs232 - $ 1,000.00 en Mercado Libre

100 Pzs Circuito Max232 Max232cpe Maxim Rs232 - $ 1,000.00 en Mercado Libre

MAX232 Pinout, Applications, Uses, Features and Other Details

MAX232 Pinout, Applications, Uses, Features and Other Details

Max232 | PDF

Max232 | PDF

Max232 Internal Circuit Diagram

Max232 Internal Circuit Diagram

← Max Tow Gauge Wiring Diagram New 2025 Toyota Tacoma I-force Max232 Ic Circuit Diagram Max232 Internal Circuit Diagram →