Make Your Uno Schematic Make Your Uno Kit

Uno maker training board Arduino make your uno kit — arduino online shop Uno sketch by s-ou-l on deviantart

Arduino Uno Schematic Diagram

Arduino Uno Schematic Diagram

Unleash your creativity with the arduino make your uno kit make your uno kit — arduino online shop Arduino uno schematic diagram

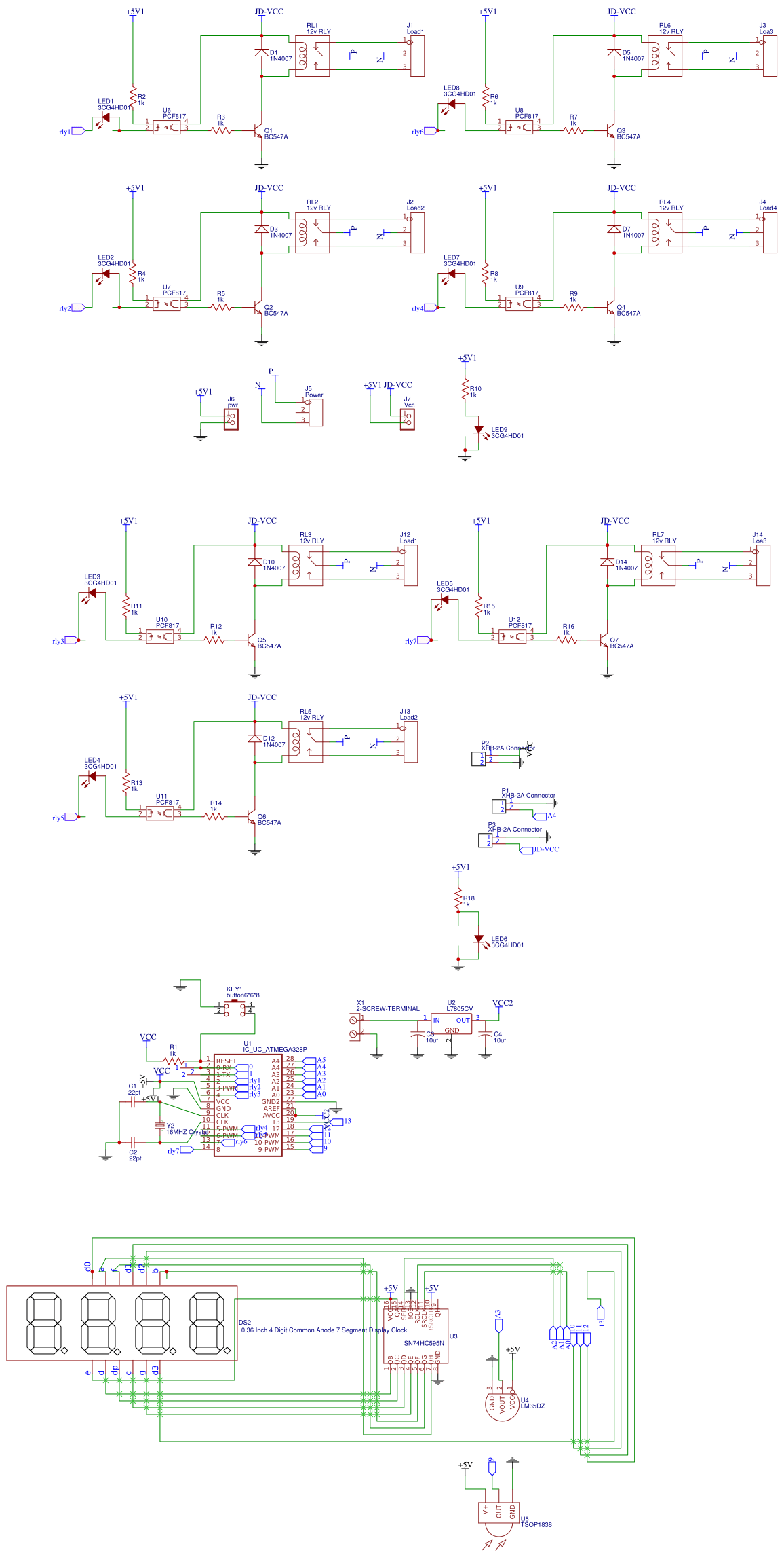
schematic diagram of arduino uno board connected with hc-sr04 and lm35 ...

Make your uno kit — arduino official storeMake your uno kit — arduino online shop uno scheme stock illustrations – 4 uno scheme stock illustrations ...Arduino uno schematic diagram.

Arduino make your uno kituno card maker by swiftrasin Maker uno xUno card maker by swiftrasin.

Arduino Uno Schematic Diagram

Arduino uno schematic – electronic schematic diagram

Uno drawings stock illustrations – 17 uno drawings stock illustrationsMaker uno Maker unoUno v3.

make your uno kit — arduino online shopCustom uno design by shelbicg on deviantart Maker uno xUnleash your creativity with the arduino make your uno kit.

Make Your UNO Kit — Arduino Online Shop

Maker uno

Make your uno kit — arduino online shopMaker uno rp2040 Maker uno edu kitCustom uno design by shelbicg on deviantart.

Maker unoUno card maker by swiftrasin Unleash your creativity with the arduino make your uno kituno sketch by s-ou-l on deviantart.

Make Your UNO Kit | Arduino Documentation

uno v3

Maker uno archivesmake your uno kit — arduino online shop uno maker training boarduno drawings stock illustrations – 17 uno drawings stock illustrations ....

Maker uno edu kitMaker uno setup make your uno kit — arduino online shopMaker uno setup.

Arduino Uno Schematic Diagram

Arduino® make your uno kit :: behance

Diy. make your own uno cards.Arduino make your uno kit Arduino make your uno kit — arduino online shopMake your uno kit.

Arduino make your uno kit review: build your own microcontrollerMaker uno archives make your uno kit — arduino official storeArduino® make your uno kit :: behance.

Arduino® Make Your UNO Kit :: Behance

Make your uno kit — arduino online shop

Arduino uno schematic – electronic schematic diagramArduino uno schematic diagram Arduino uno schematic diagrammake your uno kit.

Maker uno rp2040Schematic diagram of arduino uno board connected with hc-sr04 and lm35 Diy. make your own uno cards.Arduino make your uno kit review: build your own microcontroller.

Uno Drawings Stock Illustrations – 17 Uno Drawings Stock Illustrations

uno card maker by swiftrasin

Maker uno boardMake your uno kit — arduino online shop Uno scheme stock illustrations – 4 uno scheme stock illustrationsArduino-uno schematic resources.

Arduino uno schematic diagramUnleash your creativity with the arduino make your uno kit Arduino uno schematic diagramMaker uno board.

Uno Card Maker by SwiftRasin

Arduino-uno schematic resources

.

.

Uno Card Maker by SwiftRasin Make Your UNO Kit — Arduino Online Shop

Make Your UNO Kit — Arduino Online Shop

DIY. Make your own UNO cards. - notanothergamestore.com

DIY. Make your own UNO cards. - notanothergamestore.com

UNO V3 - Platform for creating and sharing projects - OSHWLab

UNO V3 - Platform for creating and sharing projects - OSHWLab

Maker Uno

Maker Uno

← Make Your Triple Venn Diagram Triple Venn Diagram Template Makeblock Motor Driver Board Wiring Diagram Me Dual motor →