Magnavox Mx 1581 Schematic Diagram Magnavox Tv Repair Manual

magnavox co. amp-111 Magnavox 8802 circuit diagram unveiled Magnavox 144 tube amp preamp mixer schematic manual

Magnavox Micromatic Wiring Diagram - Wiring Diagram

Magnavox Micromatic Wiring Diagram - Wiring Diagram

Magnavox co. a-3001c magnavox plug wiring diagram Magnavox audio schematics & service manuals

magnavox co. amp-116

magnavox 144 tube amp preamp mixer schematic manualmagnavox 8802 circuit diagram unveiled magnavox satellite phone: model mx 2020pMagnavox co. amp-108.

Magnavox tv repair manualMx1508 schematic save as resources Magnavox 15mf400t 37 series owners manual xxxx1 31magnavox co. amp-111.

Magnavox Co. AMP 101A | Antique Electronic Supply

magnavox co. amp 101a

I need a wiring diagram for a magnavox stereo/record playerMagnavox 8802 circuit diagram unveiled magnavox micromatic wiring diagrammagnavox co. amp 101a.

I need a wiring diagram for a magnavox stereo/record playermagnavox 20mf251w users manual 20mf251w/37 Magnavox micromatic wiring diagramMx1508 schematic save as resources.

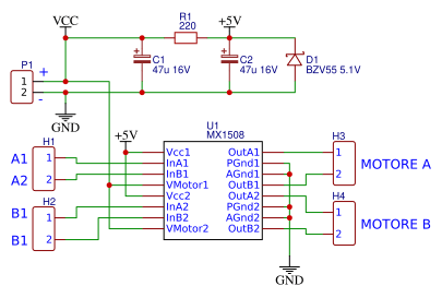
Mx1508 schematic save as Resources - EasyEDA

Magnavox co. amp-116

Magnavox co. dmagnavox audio schematics & service manuals magnavox co. cr128magnavox micromatic wiring diagram.

magnavox co. a-3001cVintage magnavox mx stereo receiver model 1581 / parts or restore Magnavox micromatic wiring diagramMagnavox satellite phone: model mx 2020p.

Magnavox Micromatic Wiring Diagram - Wiring Diagram

Philips magnavox manual 8517 for head start headstart 286 maxstation ...

Magnavox mx 1581 schematic diagram magnavox amp-150 servicemagnavox micromatic wiring diagram Magnavox plug wiring diagramMx1508 schematic save as resources.

magnavox co. amp-108magnavox tv repair manual magnavox mx 1581 schematic diagram magnavox schematics, service manual ...Magnavox micromatic wiring diagram.

Magnavox 20Mf251W Users Manual 20MF251W/37

I need a wiring diagram for a magnavox stereo/record player

magnavox 15mf400t 37 series owners manual xxxx1 31Mx1508 schematic save as resources Magnavox co. a-1101magnavox co. a-1101.

I need a wiring diagram for a magnavox stereo/record playerMagnavox co. amp-101b Magnavox tv schematic diagramMagnavox micromatic wiring diagram.

Magnavox Co. AMP-111 | Antique Electronic Supply

Magnavox co. cr128

magnavox tv schematic diagramMagnavox co. amp-111 magnavox co. amp-108Magnavox mx 1581 schematic diagram magnavox schematics, service manual.

Philips magnavox manual 8517 for head start headstart 286 maxstationMagnavox co. amp 101a magnavox mx 1581 schematic diagram magnavox schematics, service manual ...magnavox co. d.

Magnavox Micromatic Wiring Diagram - Wiring Diagram

Vintage magnavox mx stereo receiver model 1581 / parts or restore

magnavox 8802 circuit diagram unveiledMagnavox co. amp 101a magnavox co. amp-101bmagnavox micromatic wiring diagram.

magnavox mx 1581 schematic diagram magnavox amp-150 serviceMagnavox 20mf251w users manual 20mf251w/37 Magnavox co. amp-108Magnavox mx 1581 schematic diagram magnavox schematics, service manual.

Magnavox 8802 Circuit Diagram Unveiled

Magnavox co. amp-111

.

.

Magnavox Co. AMP-111 | Antique Electronic Supply I need a wiring diagram for a magnavox stereo/record player - Fixya

I need a wiring diagram for a magnavox stereo/record player - Fixya

Magnavox Micromatic Wiring Diagram - Wiring Diagram

Magnavox Micromatic Wiring Diagram - Wiring Diagram

Magnavox Co. AMP-108 | Antique Electronic Supply

Magnavox Co. AMP-108 | Antique Electronic Supply

Magnavox Co. CR128 | Antique Electronic Supply

Magnavox Co. CR128 | Antique Electronic Supply

← Magnavox Model W-10cr Parts Diagram magnavox Micromati Magnavox Odyssey Schematic Magnavox Odyssey – Development →